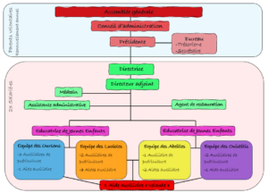
L’équipe de professionnels salariés de la P’tite Fac :
- Une Directrice
Infirmière puéricultrice de formation, la directrice est la référente santé de la structure. Ses activités vont de la gestion administrative et RH à la communication avec les partenaires et les parents.
- Un Directeur Adjoint
En tant qu’éducateur de jeunes enfants, le directeur adjoint est le référent pédagogique de la P’tite Fac. Il seconde la Directrice dans ses différentes tâches, anime les équipes et impulse de nouvelles idées et projets ludiques.
- Une assistante administrative
L’assistante administrative s’occupe de l’accueil téléphonique et de l’accueil des visiteurs. Elle appuie la direction dans toute la partie administrative.
- Deux éducatrices de jeunes enfants
Les éducatrices de jeunes enfants garantissent la mise en place des projets éducatif et pédagogique. Elles veillent aux bien-êtres physiologique et psychologique des enfants et mène des actions d’éducation, d’animation ou de prévention. Investies dans l’observation des enfants, elles leur organisent un environnement riche et stimulant.
- Sept auxiliaires de puériculture
Les auxiliaires de puériculture assurent la sécurité (psychique et physique) et les soins auprès des enfants. Elles contribuent à l’éveil des tout-petits en les accompagnant de façon bienveillante et en respectant leur rythme et leurs besoins. Elles partagent le quotidien des enfants et assurent l’animation d’ateliers pédagogiques, l’organisation des repas et les échanges avec les familles.
- Huit aides auxiliaires diplômées du CAP Petite Enfance
Les aides auxiliaires secondent les auxiliaires de puériculture dans certaines de leurs tâches et assurent l’hygiène des enfants.
- Un agent de service
L’agent de service gère l’organisation des repas, le linge et l’entretien des locaux en journée.
- Un médecin RSAI (Référent Santé et Accueil Inclusif)
Le RSAI a pour rôle d’informer, conseiller et former les équipes et la direction sur la santé du jeune enfant et l’accueil inclusif, en coordonnant la mise en œuvre de protocoles, d’adaptations et de projets individualisés pour les enfants en situation de handicap ou atteints de maladies chroniques, tout en veillant à leur bien-être et à leur développement. Il accompagne aussi les professionnels dans le repérage des situations à risque, la promotion de la santé (nutrition, sommeil, etc.)
Les parents volontaires membres du Conseil d’Administration :
Si le fonctionnement quotidien de la P’tite Fac repose sur des professionnels de la petite enfance, sa structure associative permet aux parents de jouer un rôle actif dans l’administration de la structure. Chaque début d’année scolaire, le Conseil d’Administration (CA) de l’association est renouvelé, tous les parents peuvent choisir d’en faire partie et participer ainsi aux décisions dont dépendront les évolutions de la crèche. Parmi ses membres, le CA élit chaque année un-e président-e, un-e trésorier-e et un-e secrétaire qui assurent l’administration de l’association. Le CA et cette équipe de direction sont force de proposition et impulsent des projets ludiques et le développement des activités de la crèche, en partenariat avec les salariés.
Cette équipe évolue régulièrement, puisque les parents quittent le CA en même temps que leur enfant la crèche.
Les autres parents peuvent participer de façon active à la vie de la structure en fonction de leurs compétences et disponibilités en s’inscrivant à des commissions (bricolage, jardinage, musique, sorties, etc.).
Il y a au sein de la structure de la place pour toutes les bonnes volontés car pour que l’association continue de vivre, il importe que tous ses membres s’en soucient et s’impliquent !
